학습 목표
•
협업에 대한 이해를 강화하고, 현실적 협업에 대해 경험하는 것을 목표로 합니다.
•
구현보다는 기능 설계와 문서화에 집중하며 하나의 프로젝트를 만들 때 어떤 과정으로 어떻게 협업을 해야 하는지 배우는 과정 입니다.
•
본격적으로 기업 프로젝트를 시작하기 전, 여러가지 RFP를 분석해보는 시간을 갖습니다.
진행방식
[ 프로젝트 산출물 ]
산출물 | 도구 | 필수 내용 |
기능 명세서 (필수) | Notion, word, confluence | 기능 개요, 목적, 기능 요구사항, 시스템 흐름, 오류처리, 테스트 케이스, API 설계, 비기능 요구사항 |
와이어 프레임 (필수) | 기능 명세서 기반의 UI/UX 설계 | |
데이터 모델링 (권장) | ER/Studio, MySQL workbench | 주요 테이블, 컬럼, PK키 FK키 |
프로젝트 진행 계획서 - 마일스톤
(추가 과제) | Trello, Smart sheet | 개발 일정, 테스트 일정, 회의 일정, 리스크 관리(보안등), 인력 구성, 테스트 일정 |
아키텍쳐 설계
(추가 과제) | 개발툴, 시스템 설계 |
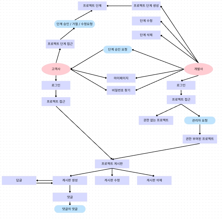
[산출물 예시]
•
와이어 프레임
•
시스템 흐름


